您当前所在位置 首页 函授业余教育 函授公告

关于2026年春季函授、业余教育学生教学实践工作安排的通知

发布时间: 2025-12-31 16:50 浏览次数: 4089

各教学点及相关学生:

根据学院教学工作安排,2026年春季教学实践工作现已启动,依照《陕西师范大学远程教育学院教学实践工作规定》要求,现将具体事项通知如下:

一、写作对象

高起本、专升本:2024级及以前教学实践(毕业论文或专业实践)未通过学生,学生信息见附件1

二、写作内容

1.毕业论文(设计)

2.专业实践(社会调查报告)

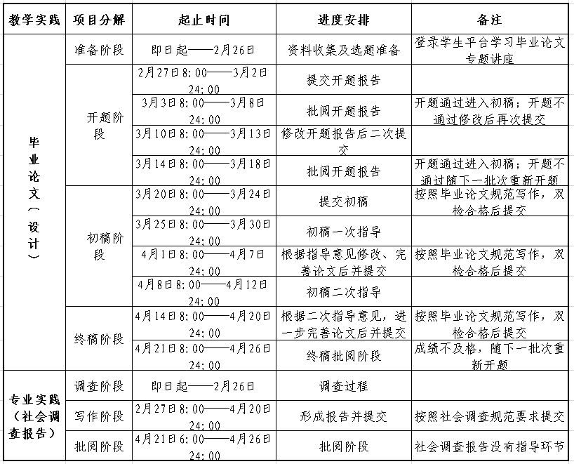
三、时间安排

   

四、操作路径

1.学生端:

2023级及以前学生http://netstu.snnu.net/Login.aspx

2024级学生 http://pxgl.snnu.net

登陆平台后,进入【教学实践】—【我的论文(我的社调)】,认真阅读上传须知,按阶段提交相应稿件。

2.教学点端:登录教务管理平台,查看应提交学生名单及各阶段稿件提交情况

五、注意事项

1.写作要求

1毕业论文(设计)选题须符合本专业范围,结合实际工作自拟题目,不得跨专业选题

2选题应具体明确,避免过于宽泛或过深;

3)开题报告通过后进入初稿阶段。

2.检测要求

根据教育部《本科毕业论文(设计)抽检办法(试行)的通知要求》,学生提交终稿前需对毕业论文格式及内容进行检测:

1)格式检测:严格依据《教学实践格式及规范》(附件2)对论文结构、排版和格式进行自查;

2内容检测:参照《毕业论文(设计)查重要求》(附件3)进行文字重复率及AIGC(人工智能生成内容)检测。两项检测结果均须低于30%,任一项超过即视为不合格

3学院推荐使用 维普论文检测系统”完成格式、查重及AIGC检测,具体操作详见《维普论文检测系统操作手册(个人版)》(附件4 

检测系统入口:

http://vpcs.cqvip.com/organ/lib/sxsfjxjy/  

3.提交要求

1)所有稿件均以Word文档格式(.doc.docx,大小不超过5M)提交,建议使用微软Office Word进行编辑;

2)请严格遵守各阶段提交时间,逾期将影响成绩评定;

3)英语专业学生须使用英文撰写论文。

请教学点及时传达通知内容,指导学生按要求完成教学实践环节。

联系人:党老师  029-85303815

 

附件:

1.2026年春季函授、业余教学实践学生信息.xlsx

2.教学实践规范及格式.rar

3.毕业论文重复率及AIGC(人工智能代写)检测要求.pdf

4.维普论文检测系统操作手册(个人版).pdf

   远程教育学院

2025年12月31日

                                                                                                                                                              

陕西师范大学远程教育学院 [ 陕ICP备05001611号-10 ] 版权所有 Copyright © 2002-2015 College Of Distance Education Shaanxi Normal University
返回顶部